SHOGun ist ein vielseitiges Framework von terrestris zur Erstellung moderner WebGIS-Anwendungen. Es ist gezielt auf die Anforderungen von Unternehmen, Behörden und Organisationen zugeschnitten. Im Mittelpunkt steht der strukturierte, sichere und anwenderfreundliche Umgang mit Geodaten – von der Visualisierung bis zur Bearbeitung. SHOGun bietet die technische Grundlage, um Geodaten im Web nicht nur bereitzustellen, sondern sie produktiv nutzbar zu machen.
Die Open-Source-Plattform für moderne und produktive WebGIS-Anwendungen mit zahlreichen Funktionen
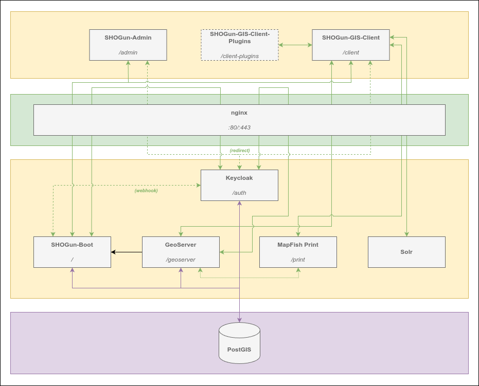
Die Architektur ist mehrschichtig und modular aufgebaut. Dadurch entsteht eine skalierbare und zukunftssichere Plattform, die sich flexibel anpassen lässt und auch für wachsende Nutzerzahlen oder steigende Datenmengen geeignet ist. Zudem fügt sich SHOGun nahtlos in vorhandene IT-Infrastrukturen ein. Durch die konsequente Nutzung von Open Source Technologien und offenen Standards bleibt die Lösung offen und unabhängig.

Über den browserbasierten Client können Anwenderinnen und Anwender ohne spezifisches technisches Know how Daten direkt im Web einsehen und nachhaltig bearbeiten. Die Benutzeroberfläche lässt sich je nach Rollen- und Rechtemodell individuell konfigurieren, sodass nur die Informationen und Werkzeuge angezeigt werden, die angezeigt werden sollen.
Unsere Leistungen:
- Einrichtung der Software
- Migration bestehender Anwendungen
- Core Entwicklung
- Entwicklung von individuellen Erweiterungen
- Consulting
- Schulungen – standard oder individuell
- Support und Wartung
Vorteile:
- Individuelle Anpassungen dank modularer Architektur
- Open Source – keine Lizenzkosten und volle Kontrolle über die Software
- Intuitive und benutzerfreundliche Oberfläche inkl. übersichtlichem Backend
- Einfache Integration in bestehende IT-Infrastrukturen
- OGC-konform
Ein wesentliches Merkmal von SHOGun ist seine modulare Struktur. Bereits im Standardumfang sind zahlreiche Funktionen enthalten. Gleichzeitig können Komponenten je nach Projektanforderung ergänzt, konfiguriert oder projektspezifisch entwickelt werden.
Für den Umgang mit sensiblen Daten ist das differenzierte Rollen- und Rechtemanagement von zentraler Bedeutung. Zugriffe auf Daten, Funktionen und Oberflächenelemente lassen sich granular steuern. So können komplexe Berechtigungskonzepte abgebildet und gesetzliche oder organisatorische Anforderungen zuverlässig erfüllt werden.
Cloud-Ready Microservices – Skalierbar, flexibel und zukunftssicher (z. B. Deployment via Kubernetes)
Technologisch basiert SHOGun auf Spring-Boot (inkl. Spring Security) und Hibernate. Der Client verwendet moderne Webstandards und nutzt etablierte Bibliotheken wie OpenLayers zur performanten Kartendarstellung. Die Kommunikation mit dem Backend erfolgt über standardisierte Schnittstellen (OpenAPI) wahlweise über GraphQL und REST.
Die Architektur besteht u.a. aus:
- PostgreSQL/PostGIS als Datenbank
- GeoServer zur Bereitstellung OGC-konformer Dienste (u.a. WMS, WFS)
- Keycloak für das Rechte- und Rollenmanagement (eine Anbindung an SSO / LDAP / Active Directory ist möglich)
- MapFish Print für den Kartenexport

Ziel von SHOGun ist es, eine skalierbare, erweiterbare und interoperable Plattform für die Bereitstellung und Verwaltung von Geodaten im Web bereitzustellen. Die Anwendung basiert komplett auf Open Source Technologie und offenen Standards wie die des Open Geospatial Consortium (OGC).
Projekte mit SHOGun:
- Geoportal Raumordnung Baden-Württemberg: https://terrestris.de/referenzen/geoportal-raumordnung-bawue/
- GeoDaten Architektur Rheinland-Pfalz: https://terrestris.de/referenzen/geodaten_architektur_reheinland_pfalz/
Links:
Mit uns haben Sie einen erfahrenen Partner an Ihrer Seite, der Sie während des gesamten Projekts unterstützt – von der ersten Beratung bis hin zum langfristigen Support. Unser Team sorgt dafür, dass Ihre Anwendung reibungslos funktioniert und optimal auf Ihre Anforderungen abgestimmt ist.
Kontaktieren Sie uns für ein unverbindliches Beratungsgespräch.